
High-Fat Diets and Male Reproductive Health: An Opinion Editorial
The conversation around our diets these days often centers on weight management and overall heart health. However, recent research is shedding light on some confusing bits regarding how a high-fat diet might affect male reproductive health. While obesity and cardiovascular issues dominate the discussion, scientists are now discovering that the effects reach much further, touching upon the very foundation of male fertility—the blood-testis barrier (BTB). In this editorial, we’ll take a closer look at the new findings, discuss their implications, and explore how everyday dietary choices can trigger a cascade of tangled issues within our reproductive systems.
The Underlying Science: Blood-Testis Barrier and High-Fat Diets
At the heart of this debate lies the blood-testis barrier, a critical structure that shields developing sperm cells from harmful influences and provides a safe haven for germ cell development. The BTB not only protects these cells from autoimmune attacks but also creates a finely tuned environment for the production of viable sperm. When this protective barrier is compromised, the fertile process can be severely disrupted.
Recent studies have detailed how high-fat diets contribute to this deterioration. The research highlights that a diet rich in unhealthy fats causes an elevation in circulating lipids, which, in turn, triggers inflammation and oxidative stress. These changes contribute to the off-putting deterioration of Sertoli cell function—the cells responsible for maintaining the BTB and supporting spermatogenesis.
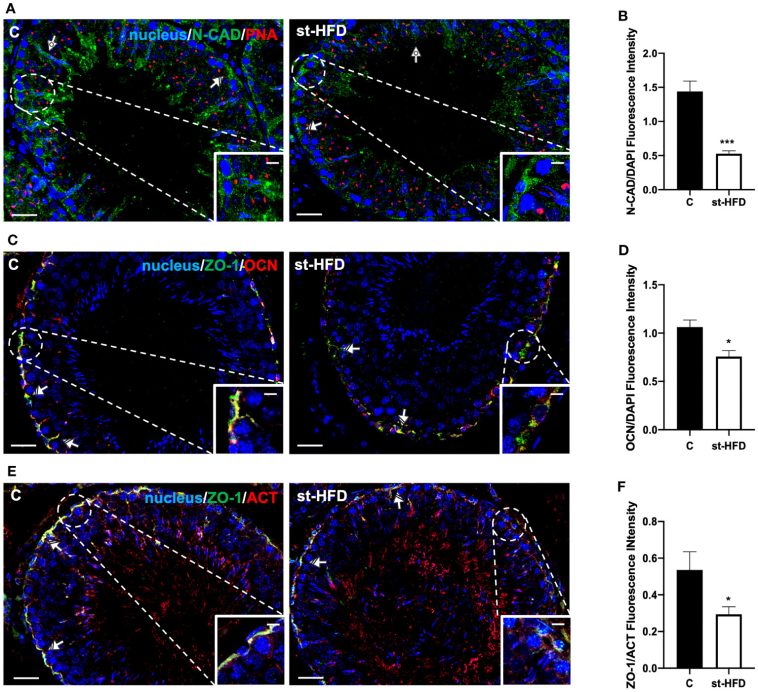
Among the many findings, one aspect stands out as particularly intriguing: the activation of a PCSK9-LOX1 positive feedback loop in these essential cells. This cycle not only exacerbates inflammation but also leads to long-lasting impacts on the barrier’s integrity.
Exploring the PCSK9-LOX1 Positive Feedback Loop in Sertoli Cells
One of the key discoveries in the arena of nutritional impacts on male fertility is the role of the PCSK9-LOX1 loop. PCSK9, typically known for its role in cholesterol regulation, is seen upregulating due to high-fat consumption. This change sets off a chain reaction where LOX1—a receptor linked to endothelial dysfunction and inflammation—is similarly upregulated. The resulting loop creates a cycle of inflammation, leading to further impairment of the BTB.
For many, the science behind this feedback loop might appear as a series of tricky parts and subtle details: the initial insult of a high-fat diet raises cholesterol levels; consequently, PCSK9 ramps up, which in turn leads to more LOX1. The loop is self-perpetuating and makes the challenge of maintaining a healthy spermatogenic environment even more overwhelming.
Below is a simplified table that highlights the major steps in this mechanism:
| Step | Description |
|---|---|
| High-Fat Diet Consumption | Increases circulating lipids and raises cholesterol levels. |
| PCSK9 Overexpression | Elevated cholesterol initiates overexpression of PCSK9, a protein involved in cholesterol management. |
| LOX1 Upregulation | High PCSK9 levels promote LOX1 expression, which is linked to inflammation. |
| Positive Feedback Loop | The cycle between PCSK9 and LOX1 perpetuates inflammation, impacting the blood-testis barrier. |
This table clearly outlines the basic steps, though the underlying mechanisms involve a host of complicated pieces and subtle biochemical interactions. The key takeaway is that as the PCSK9-LOX1 loop intensifies, Sertoli cells struggle to maintain the integrity of the BTB, ultimately undermining the male reproductive system.
Cellular Impacts: Inflammation, Oxidative Stress, and Sertoli Cell Dysfunction
The cellular environment in the testes is incredibly sensitive. Sertoli cells not only provide structural support but also secrete substances crucial for sperm formation. When these cells are caught in the crossfire of inflammatory markers and oxidative stress induced by a high-fat diet, their ability to support spermatogenesis is jeopardized.
Several bullet points help illustrate the chain reaction occurring on a cellular level:
- Inflammatory response: High levels of dietary fats can lead to an excess production of inflammatory cytokines, which are small proteins that signal the presence of stress within the body.
- Oxidative stress: The increased circulating lipids elevate oxidative compounds, which can damage cellular membranes and interfere with normal cellular function.
- Sertoli cell compromise: Not only do these conditions reduce the ability of Sertoli cells to maintain the BTB, they might even trigger cell death in severe cases.
These points underscore the idea that the pathways from a high-fat diet to reproductive dysfunction are full of problems. They are twisted and full of small distinctions that, when added up, cause significant deterioration in reproductive health. Recognizing these risks is super important for men who might be unknowingly undermining their reproductive potential through their everyday eating patterns.
Understanding the Broader Health Implications
It is not only about fertility. The outcomes of a compromised blood-testis barrier can also include a higher susceptibility to infections, autoimmune disorders, and an overall decline in the health of the reproductive system. This research thus sits at the crossroads of nutritional science and reproductive health, offering a new perspective on how we approach diet.
The cascading effects of a high-fat diet remind us that the body’s systems are deeply interconnected. Changes in one area—such as lipid metabolism—can ripple out to produce tideful impacts in others, including the reproductive system. Here are a few ways in which the broader health implications might be summed up:
- Metabolic syndrome: High-fat diets contribute to obesity and diabetes, conditions that are themselves linked to poor reproductive outcomes.
- Cardiovascular health: Like the BTB, blood vessels are affected by lipid imbalances and inflammation, leading to a higher risk of heart disease.
- Immune dysfunction: Unhealthy dietary patterns can lead to a dysregulated immune response, which may further jeopardize the protective functions of the BTB.
Each of these aspects tells us that the decisions we make at mealtime have far-reaching effects. By focusing solely on the visible consequences like weight gain or high blood pressure, we might be missing some of the more subtle yet equally important twists and turns in how our body functions.
Low-Fat Diets and Alternative Nutritional Approaches: Balancing Reproductive Health
Given the challenges posed by high-fat diets, many experts suggest turning to alternatives such as low-fat or balanced diets. The idea here is not to eliminate fats altogether—since they are essential for the body—but rather to understand the types and quantities that keep our systems running smoothly without causing harm.
It is worth noting a few key alternative strategies:
- Emphasize healthy fats: Monounsaturated and polyunsaturated fats (like those in olive oil, avocados, and fish) can support cell health without triggering dangerous inflammatory cycles.
- Increase antioxidants: A diet rich in fruits and vegetables helps counteract oxidative stress by providing antioxidants that neutralize free radicals.
- Monitor portion sizes: Even when consuming fats, proper portion control can reduce the risk of excessive lipid levels in the bloodstream.
- Focus on lean proteins: Incorporating lean sources of protein and whole grains can support overall metabolic functions while keeping inflammation in check.
While these tips might seem like the usual dietary advice, the specific implication for reproductive health—especially for maintaining the structural integrity of the blood-testis barrier—adds extra weight to following these guidelines. In many ways, managing your way through dietary choices is as much about preserving long-term reproductive function as it is about preventing heart disease and diabetes.
Societal Implications: The Role of Public Health Initiatives and Nutritional Education
The findings from studies such as these carry important societal implications. There is a strong need for public health initiatives aimed at educating the male population about the less-discussed outcomes of unhealthy dietary habits. Policymakers and health educators must now incorporate reproductive health into broader discussions around diet, exercise, and holistic wellness.
Consider the following points which should be central to future public health strategies:
- Educational campaigns: Increased awareness can help men understand that reproductive health is not isolated from other aspects of well-being.
- Community outreach: Programs that integrate nutritional counseling with reproductive health services could be a game-changer in curbing infertility rates.
- Targeted research funding: As we identify more risky dietary patterns, directing funds toward research in this niche area might eventually pave the way for innovative treatments and prevention methods.
- Holistic health policies: Policies must be developed that bridge the gap between metabolic and reproductive health, ensuring that dietary guidance covers all bases.
An interdisciplinary approach that combines insights from nutrition, modern medicine, and alternative therapies could be key to mitigating the adverse effects of high-fat diets on the reproductive system. By tackling the problem from multiple angles, society can work toward reducing the overall burden of male infertility and related conditions.
Therapeutic Interventions: Future Prospects in Restoring the BTB
In addition to preventive strategies, the research on the PCSK9-LOX1 feedback loop opens up promising avenues for therapeutic interventions. If scientists can identify and target specific components of this deleterious cycle, they might be able to effectively restore the function of Sertoli cells and, consequently, the BTB.
Here are several potential therapeutic strategies that are emerging from this line of research:
- PCSK9 inhibitors: Drugs designed to reduce the activity of PCSK9 are already making strides in cardiovascular medicine. Their impact on reproductive health is an exciting prospect.
- LOX1 blockade: Another approach involves developing agents that target LOX1, thereby dampening the inflammatory cycle within Sertoli cells.
- Antioxidant therapies: Supplementing the diet with antioxidants could help mitigate oxidative stress and support the recovery of the BTB.
- Lifestyle modifications: While not pharmaceutical in nature, adopting regular physical activity alongside a balanced diet serves as a non-invasive method to improve overall health and support the functioning of the reproductive system.
Being able to figure a path through these options offers hope for those facing reproductive challenges due to dietary factors. Although the treatments are still in the research phase, the fact that multiple intervention strategies are on the horizon underscores the importance of integrating nutritional protocols into reproductive healthcare practices.
Real-World Impact on Fertility: Stories Behind the Statistics
Behind every statistic and published study are the real-world stories of men whose lives are impacted by their dietary choices. Many face the reality of reduced fertility without ever connecting the dots between their high-fat diet and potential reproductive dysfunction. Anecdotal evidence suggests that men who adopt healthier diets not only witness improvements in general vitality but also see marked changes in reproductive health over time.
These life stories, although varied, emphasize several recurring themes:
- A newfound awareness: Many have expressed surprise when told that their fertility issues might be tied to dietary patterns rather than age or genetics alone.
- Practical challenges: Changing dietary habits is never easy. The path to a balanced diet involves tackling a number of tricky parts, from resisting fast-food temptations to rethinking long-held habits.
- Long-term benefits: As difficult as it can be to make these changes, the benefits—for both reproductive and overall health—are undeniable.
This collection of experiences further enforces the belief that our food choices reverberate throughout our whole system. It also calls on healthcare professionals to provide more holistic care, where discussions about fertility are not reserved solely for older or clinically diagnosed individuals, but also for young men still navigating the early twists and turns of their adult lives.
Bridging the Gap: The Intersection of Nutrition, Reproductive Health, and Lifestyle
The growing evidence linking high-fat diets to reproductive health challenges compels us to adopt a more integrative view of wellness. We must stop treating our bodies as a collection of isolated parts that each obey its own set of rules. Instead, we need a holistic approach where nutrition, lifestyle, and reproductive health are interwoven.
Consider these components when thinking about a balanced lifestyle:
- Balanced nutrition: Emphasize whole grains, fruits, vegetables, and lean proteins while limiting unhealthy fats.
- Regular physical activity: Exercise is a must-have tool in countering oxidative stress and inflammation, supporting both metabolic and reproductive systems.
- Stress management: The mental burden of dietary changes should not be underestimated. Techniques such as mindfulness, meditation, and even counseling can help manage the nerve-racking complexities of lifestyle adjustments.
- Consistent monitoring: Regular health check-ups that include lipid panels and reproductive health assessments can provide early warnings before significant damage sets in.
By linking these factors together, individuals can sort out the various elements of a healthy lifestyle, ultimately finding a path that not only supports fertility but also promotes long-term wellbeing. The interplay between diet, exercise, and overall health is a fertile area for future inquiry and presents countless opportunities for improving public health.
Looking Ahead: Research Directions and Emerging Questions
While the current findings about the PCSK9-LOX1 feedback loop and its effects on Sertoli cells are revolutionary, they represent only the beginning of a larger exploration. Many questions remain about how different types of dietary fats—saturated versus unsaturated, for example—affect the blood-testis barrier. Future studies will likely take a closer look at the subtle details of these interactions, allowing researchers to poke around and better understand the fine points of these biochemical pathways.
Key questions for further study include:
- How do various types of fats specifically contribute to inflammatory markers?
- What are the long-term effects on male fertility when the BTB is chronically compromised?
- Can early dietary interventions reverse or halt the process of BTB degradation?
- Are there specific lifestyle factors that might either amplify or protect against these changes?
In answering these questions, scientists hope to create a more comprehensive picture of how everyday dietary decisions interact with our reproductive systems. Such research not only has the potential to lead to new treatments but also to inspire preventative measures that improve the overall quality of life for many.
Integrating Nutritional Counseling into Reproductive Health Policies
As research continues to shed light on these problematic feedback loops, it becomes clear that reproductive health policies need to adapt. Nutrition should be viewed not as an isolated lifestyle choice, but as a cornerstone of preventive care.
Incorporating nutritional counseling into routine reproductive health check-ups can help men understand that their dietary habits might have off-putting impacts on their ability to produce healthy sperm. This multifaceted approach enables healthcare providers to address both immediate reproductive concerns and long-term metabolic issues.
This integrated model could include:
- Personalized dietary plans: Based on individual lipid profiles and reproductive health assessments, patients can receive tailored advice that considers their unique needs.
- Regular follow-ups: Checking in on dietary progress and adjusting recommendations can help mitigate risks before they evolve into more complicated pieces of larger health issues.
- Collaborative care: Bringing together nutritionists, reproductive endocrinologists, and primary care physicians can ensure that every angle is covered.
Such an integrated policy not only supports optimal reproductive health but also decreases the risk of developing related conditions such as cardiovascular diseases and metabolic syndrome. This alignment of nutrition and reproductive care represents a win-win for patients and healthcare systems alike.
Taking Control: Strategies for Men to Protect Their Reproductive Health
While systemic changes in public policy and clinical practice are essential, individual action remains a critical piece of the puzzle. Men who are concerned about their reproductive health can take proactive steps even before clinical signs of dysfunction appear. Here are some practical approaches to consider:
- Regular monitoring: Keeping an eye on dietary habits, cholesterol levels, and overall health markers can help catch early signs of trouble.
- Active lifestyle choices: Incorporating exercise routines, choosing healthier fats, and engaging in stress-reducing activities can collectively make a significant difference.
- Educate yourself: Stay informed about the latest research regarding diet and fertility. Knowledge empowers you to make better decisions.
- Consult with specialists: Whether it’s a nutritionist or a reproductive health expert, professional guidance can provide personalized strategies that address your specific concerns.
By taking these steps, individuals can begin to work through the maze of dietary impacts on their reproductive systems. Being proactive about health isn’t just about reacting to problems—it’s about laying the groundwork for a future that is full of potential and free of unnecessary interference from preventable conditions.
Conclusion: A Call for a Healthier Future Through Better Dietary Choices
The emerging research on high-fat diets and their impact on the blood-testis barrier presents a stark reminder that the decisions we make in our kitchens can have far-reaching implications. The PCSK9-LOX1 positive feedback loop is just one example of how dietary excess can trigger a series of intertwined events, leading not only to metabolic and cardiovascular issues but also to compromised male fertility.
Though the science may seem loaded with tricky parts and subtle details, one thing is clear: health is a holistic tapestry. From the food we eat to the way our cells communicate, every element is interwoven in a system that demands respect and care. By taking a deeper look at how high-fat diets disrupt Sertoli cell function and compromise the protective blood-testis barrier, we can better appreciate the need for balanced nutrition, preventative strategies, and integrated healthcare support.
This research challenges us to reconsider our everyday choices. It also pushes for a future where nutrition is at the forefront of both public health policy and individual awareness. Men everywhere are encouraged to figure a path toward healthier lifestyles—not only to combat common issues like obesity or heart disease but also to safeguard their reproductive potential.
Ultimately, the revelations in this field are a call to action. They remind us that while the journey may involve navigating some nerve-racking twists and turns, the benefits of improved reproductive and overall health make every effort worthwhile. Whether through changing dietary habits, integrating nutritional counseling into routine health assessments, or advancing research on new therapeutic interventions, the future is laden with promise. By embracing these insights and taking proactive steps, we can create a healthier future that supports every aspect of male well-being.
The road ahead might seem intimidating at times, but with the combined efforts of researchers, healthcare providers, and individuals, we can work through these challenges and achieve a well-rounded, sustainable approach to health. In the end, the pursuit of balanced nutrition, combined with modern medicine and alternative wellness strategies, offers a clear, hopeful path forward—a path that nurtures not only our physical bodies but also the very essence of our reproductive potential.
Originally Post From https://bioengineer.org/high-fat-diet-disrupts-blood-testis-barrier-mechanism/
Read more about this topic at
Dietary Patterns and Fertility – PMC
Your diet and its effects on your fertility

